3/31/2013
How To Make Induction Cooker
The induction cooking design consists of a small number of simple blocks.
The isolated power supply is obtained directly from the mains, 220 V AC 50 Hz. 15 volts are
used to supply the IGBT driver, fan, relay and feedback circuitry, while 5 volts are needed to
supply the rest of the ICs, including the MCU.
The ST7FLITE09Y0 microcontroller controls the whole process and communicates with the
user interface (buttons and display), drives the fan and the relay, receives feedback from the
cooking element (referred to in this document as “plate” for simplicity) and generates the
PWM signal to drive the IGBTs.
Schematic
Although the schematic is not very complex, this section presents the different parts as
separate topics:
Mains, DC link and zero voltage switching
Isolated power supply
Power stage
Feedbacks
MCU pin configuration
Isolated power supply
An isolated power supply is connected immediately after the mains filtering, without passing
through the safety relay. A VIPer22A and a simple voltage regulator provide 15 and 5 volts
respectively. The power supply ground is isolated from the system ground.
3/28/2013
Big Motor Driver TLP250
I have posted a motor controller design that is supposed to be simple, robust, cost effective, and able to handle high currents. Above is a schematic of the first part of the design. I will post an updated version to include a PIC to accept commands from a PC, Microcontroller, etc. and provide the direction/PWM signals to the H-bridge. I am still working on the PCB but here is what I have done so far for review/critism. What is not shown in the schematic are the in-line fuses for protection.
For the PIC, I use MBasic and PicBasic Pro to write the code. This should convert easly to the BS2 and PicAxe.
I updated the schematic again. As suggested I changed the MOSFET driver to a TLP250 and dropped the 1K resistor across the Gate to source.
Update the schematic to show that the logic grounds are isolated from the dirty motor grounds.
Finished the PCB design. Once boards are complete will test and post schematic and board files once any kinks are worked out.
I got the prototype boards back from the manufacture two days after I sent them off. As you'll see below, the quality is excellent. Tonight I populated the board and checked out functionality with a multimeter prior to testing with a motor. I managed to get everything put together right so on to the smoke check. I hooked up a good size motor with a lot of torque and applied power. The motor moved in both directions and the MOSFET did not even get warm. This test was applying full power to the motor and not PWM. Next, I'll write some code and test functionality with PWM hooked to my Oscope so I can check the signals and see how high I can take the frequency. I'll get around to posting some video but, in the mean time, here are some pictures of one of the finished boards.
3/27/2013
Final Project - Ping Pong Shooter L7805CV
The Ping-Pong shooter, as its name, is able to shoot Ping-Pong balls, and the machine can simulate a real-world situation that if there is a player in front of it, it starts shooting; otherwise, it stops working
Criteria of Success
1. A machine that can shoot
2. Able to control the machine i.e. control weather the ping-pong ball will shoot or not
3. Able to control the system with a laser dependent switch
How it works:
The ping-pong shooter mainly contains three parts
1. A switch that is depends on a photoresistor and a light source(laser beam)
2. Two DC motors to shoot the balls
3. Stepping mother which acts likae a gate to control the flow of the ball
Main Component
Photoresistor
DC motors
Stepping Motor (a8byj-48)
Micro controller (89S51)
Octal high voltage high current Darlington transistor arrays (ULN2803)
Voltage regulator (L7805CV)
A ULN2803 is an intergrated Circuit (IC) chip with a HIGH Voltage/High Current Darlington Transistor Array. It allows you to interface TTL signal with higher voltage/current loads
The chip takes low level signals (operate at low voltages and low currents0 and acts as a relay of sorts itself, witching on or off a higher level signal on the opposite side.
The 78xx family is commonly used in electronic circuits requiring a regulated power supply due to their ease-of-use and low cost
I.E. 7805=5V 7812=12V
Disadvantage: Input voltage always needs to be higher than the regulated voltage
Miscellaneous Component
Resistor (10k ohm *2)
Capacitor (33 pF*2,1000nF*1)
Oscillator(12MHz*1)
Wires
PVC tube (2" Diameter)
3/26/2013
Box of MOSFET BS170
I was talking to a friend about distortion boxes and the Box of Rock came up. Which got me thinking, I’d never heard one before, and Z Vex always makes good stuff. I found a schematic in the usual place. It looked like a pretty easy build.
The Box is basically two pedals in series, a distortion followed by a booster. The Box has two foot switches, The first switch engages the distortion and the second engages the booster. The controls for the distortion are Gain, Tone and Volume. The booster adds a fourth knob, Gain/Boost.
The distortion section is made of three BS170 MOSFet stages. The first stage is a SHO followed by a Marshall style high pass filter made of a 470p cap and a 470K resistor in parallel. Then come two more BS170s configured gains of approximately 51 and 15.
Next is a BMP style tone stack followed by an extra low pass filter. The low pass filter is exactly the same as used in the BSIAB II. The BSIAB II also uses the same Marshall style, 470p and 470K, high pass filter between the first two stages.
The B of R includes an SHO booster on the output. I had one of these built already so i decided not to build the stock B of R and instead build just the distortion section. I figure I can place my SHO or any other booster after it for different sounds.
I also decided to change up the tone control for a little more variety and to make this into something a little different. I had heard a few good words about the James Tone control a.k.a. Baxandall tone stack. This is a two knob type with a Bass and Treble control. A good description of this tone stack can be found here. Here’s a shorter less technical description.
Here’s an image of the James/Blaxandall tone stack. RT and RB are the Treble and Bass control. I had run into this tone control before at Freestompboxes.org in a project by forum member Mictester. It was included as part of a project called Bigmuff Plus. This was sort of a BMP on steroids. My drawing includes values for the Orange Amp tone controls and the values used in the Big Muff Plus.
Note that the Blaxandall uses the Audio taper pots for the Bass and Treble controls. These are not required but, without them the usable adjust range is bunched up at one end of the pot rotation.
I drew everything in my notebook. At this point I had the following (note this omits the extra low pass filter and volume pot):
I built everything on a breadboard to test out the idea. I tested each stage as I built it. One thing that impressed was how bad the distorted sound was without a tone stack. I shouldn’t really say “bad” as the sound wasn’t terrible. Heck, it’s distortion right, so it might sound good to somebody. What is “bad” when it comes to distortion? The sound did lack the refinement and had some extra high end hash that wasn’t helping in my opinion. Through headphone the sound was unbearable. The headphone, I’m guessing, were reproducing more high end then would come out of a guitar speaker. After adding the tone control the sound was much smoother and had a lot to recommend it.
Later I added the extra low pass filter following the tone control. This really moved the sound into the Marshall territory. This kind of extra fixed filter stage added to the end made a noticeable difference in the sound. Seems like it might be a good addition to a lot of boxes.
Originally I had planned on using the Orange tone stack. Turns out I could only find a single A1M pot. Looking over Mictester’s take on the Blaxandall, he used different resistor and cap values alone with a A470K pot for the treble control. I did happen to have an A500K pot (with detents, it clicks at each of sixteen steps). So I Decided to go with those values. Some times you have to just work with what’s available.
I drilled a box fit all the parts and wired up the standard box connections. I drew up a perf board layout which placed all of the transistors in a row. I noticed at this point that the BS170 is DGS while the 2n7000 (another MOSFET) is SGD, seems like it would possible to swap these.
I’m not the greatest at making flowery descriptions, but here goes. The sound is tight and crunchy. You can dial in a surprising amount of low end with the bass control. The bass is tight and doesn’t get muddy. It’s got a sound you would associate with Marshall amps. I’d say it does AC/DC to Van Halen. It doesn’t quite get to metal.
The added low pass along with the higher impedance tone stack cut the output noticeably. The volume needs to about 3 o’clock for unity gain. Might be good to add another transistor on the end to boost the volume. Then again maybe tinkering with the volume pot might be enough.
3/25/2013
solated Full Duplex RS232C Interface Circuit 6N137
This is a Isolated Full Duplex RS232C Interface circuit. This circuit is used to protect PC from direct connection to hazardous voltages. Feature : isolate TxD and RxD lines from the PC serial port , baud rate of 19.2k baud, 5V supply. Component : capacitor, 1N4148 diode, LED, DB9, terminal block resistor, 6N137, CNY17-3, 74HC14.
3/24/2013
700W Power Amplifier with 2SC5200 & 2SA1943
700W Amplifier Adjust the amplifier power 700W looks calm, but we requirement not put out of your mind to the adjustment happening forcing transistors, the whole relating to-engagement of frequency offset. It is compulsory to change the current insurance rule which serves to guard the final transistors. Their tendency to happen allowable to keep the transistors in the SOAR characteristics. primary it was needed to evaluate all the necessary resistors and subsequently measured to verify the accuracy of the calculations, it is managed with satisfactory results. Peripheral changes required in support of it to be there able to consistently amplifier to supply power. - First you need to restore the 2k2 resistors stylish string with the LEDs on Zenerovými resistors with upper wattage. be enough 1/2W resistors, power loss next to 80V +-based 1W. - therefore was traded 1k2 resistor in the pointer resistor by the side of 620 ohms.
Which is the initial reap has doubled, so at this point is the overall gain amplifier 40 and the limit excitation is sufficient to 1V rms. - Předbudiči transistors were replaced by stronger MJE15032/33 since KF467/470 are permitted satellite dish current 20mA - by the side of the exciter output stages are used the same transistors for example the output stage. - add up to of terminals of transistors has been increased to eight pairs - It had to occur to compensate designed for the excitation level by calculation a capacitor 10pF to 47pF + 22K appendage. This led to a slight "gradual" amplifiers, but this did not affect the ensuing parameters. This power is tuned correctly in support of this type of terminal transistors 2SA1943/2SC5200.
With with the purpose of it is a least assessment next to which the amplifier operates stably exclusive of pass by the side of the rising and falling edges of the genuine. - The ultimate adjustment, the adjustment terminal current protection transistor. The SOAR transistor characteristics shows with the intention of the most allowable radio dish current once the voltage of 1.5 A is ideal in favor of cooling, so it's essentially not as much of. Therefore, the current protection is customary to 12A, single-arm. This impersonate protection SOAR transistor characteristics. curt-circuit current is regarding 6 A which is about 075A for every transistor. This is far beneath the SOAR characteristics. The mechanical design is relatively clear-cut, the transistors are placed on the two cooling profiles with a height of 66 mm, width 44mm, overall part 260mm. They are twisted contrary to each one other in this way, from the cooling tunnel. Coolers are attaching the nylon aid which allows the compilation of transistors exclusive of washers, and thus better conveying tepla.DPS amplifier next to the top of the tunnel and the transistors are soldered from the underside of PCB.
3/21/2013
Ultimate jewel mod 4N25
My aim was to make a light up jewel (like everyone else) but this jewel had to be different. So basically I set about adding other features and the like to it.
This is what I've come up with and after you’ve read this you'll no doubt have a whole lot of similar, maybe even better ideas based on this design.
What I've ended up with is:
1. A jewel that’s glossy black when the console is off
2. Which glows blue when the console is on
3. Which glows red when there's harddrive activity
Most of these ideas are just transferred from a clear acrylic PC case mod that I did last year!
What you need:
car window tint
spray bottle
small squeegee
Wire - lots of thin gauge wire
4 x red LED’s
4 x blue LED’s
+ The resistors to go with them
For the blue/red LED’s we'll be using the 12volt power source
or if you can, try to get tri-colour LED's, they give you a better effect.
Lots of heatshrink - this is your safest bet as it makes the job incredibly easy and safe IMO
Hairdryer - to heat the heatshrink
Solder and soldering iron
Hot glue gun
Circuit
A piece of strip board
4N25 Opto-isolator
ULN2803 IC
1N4148 Diode
2 x 10K Resistor
3/20/2013
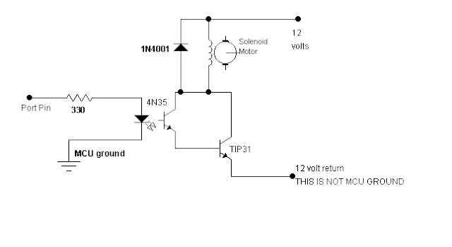
Solenoid and Sensor Control 4N35
To control the solenoid motors, we elected to use optoisolators. The control pins of the MCU were attached to the optoisolators which turns on and off the solenoid by controlling a TIP31 transistor. The TIP31 serves as an on/off switch for the solenoid. The optoisolators (4N35) were needed so that the MCU was completely isolated from the circuit. This protected the MCU because there were no physical connection between the MCU and the power supply. The 4N35 works by using a phototransistor that senses LEDS when the device is turned on.
The sensors were measured by a voltage division circuit coupled with an operational amplifier to achieve the desired results. The voltage outputted from the sensors was sent to the ADC of the MCU. The reference voltage of the MCU ADC was set to 5.0 volts which would correspond to the digital value 255 since only the top 8 bits of the ADC were used. We simply used this digital value to determine exactly how much juice we have dispensed.
3/19/2013
A Simple TX for Experimentation 2N7002 project
OK, so back to practical stuff on the bench. I breadboarded a simple push-pull power-oscillator using a pair of 2N7000 MOSFETs, operating in the HF region. (I've attached an LTSpice model if you want to tinker with it, I used a 2N7002 model and asymmetric bias resistors to keep spice happy, the real circuit uses 2N7000s and starts just fine with 4k7 bias resistors on both sides.)
The "180p" capacitor tunes the tapped coil to the frequency of operation, select or make it variable as desired. In one implementation I put 6v8 zener diodes on the MOSFET gates to protect them against over-voltage destruction, at low powers this is not strictly needed, but at higher powers you may need them. Similarly the pair of 33 pF feedback capacitors need to be selected with the frequency of operation in mind. The MOSFET drain breakdown voltage is also important if you are trying to scale up this circuit. While simple, other approaches are probably better for high powers, the MOSFETs are spending a lot of time in their transition regions, dissipating a lot of power. A purely switching class-E approach is obviously better, but suffers from sensitivity of tuning to load impedance in my brief experiments with it (using an IRF510 device). (I've attached another spice model attempting to show the class-E TX approach, I started with values derived using my class-E power amplifier design calculator, as shown it is not perfectly tuned. The practical circuit tunes up nicely and is quite efficient > 70%.) The breadboard TX in the video above is a class-C version with weak capacitive coupling to the tank to optimise its Q. Yet another approach is half or H-bridges, these show great promise, perhaps driving a magnetically coupled "link" winding rather than the tank directly, allowing the tank to float, and facilitating easy variation of coupling to it to optimise its Q... A subject for more detailed investigation at a later date perhaps.
Labels:
2N7002,
circuit,
Design,
electronic ic,
Experiments,
MOSFETs,
Power,
project,
resistors,
test,
Wireless
3/18/2013
Driving Circuits from a CR2032 Lithium Coin Cell
|  | 
To get a good example I found a quite elaborate CR2032 datasheet from Duracell. I think other batteries behave quite similar to this.
The general key fact of an CR2032 are obvious and quite easy to grab from the datasheet:
Voltage: 3V
Capacity: 240mAh (to 2.0V)
If you study the datasheet more closely you will see that the voltages drop sharply after it reaches 2.8V (after it has delivered about 170mAh).
ESR (Equivalent Series Resistor):about 18 to 20 Ohms.
The ESR (Equivalent Series Resistor) or IR (Internal Resistance) is quite flat up to 150mAh of capacitance – there it reaches about 20 Ohms. At 170mAh it reaches something like 30 Ohms. This is quite hefty. In comparison good capacitors have a series resistance from some Ohms to a fraction of an Ohm – so it is always good to put some (even electrolytic) capacitors in parallel to the battery. If you are concerned that switching on or of of your circuits discharges the battery to much by charging up the capacitors – there is a simple trick to prevent it: put the capacitors in front of the ‘on’ switch so that are always charged and will not charge after your circuit is switched on. The leakage current will be so small that it will be neglectable in most cases.
But if you want to calculate how much constant current you can draw from these batteries you have to use Ohm’s law:
V = R * I or I = V /R
If you take the later and say you want no voltage drop higher that 1.2 Volts – because after that your circuit reaches 1.8 Volts which makes your microcontroller most probably going brown out. Applying these with the ESR of 20 Ohms, you will get something like 60 mA you can draw by them (I = 1.2V/20Ohm). You if calculate more conservative and do not want to go below 2.8V – which gives you some 0.2 Volts head room – you will only be able to draw 10 mA (I = 0.2V/20Ohm) – just enough for an LED. These calculations do not consider the voltage drop of the battery of its life time.
In the bottom line: If you use those batteries you have to consider the 20-30 Ohms series resistance. Especially if you draw some constant current (spikes can be easily removed using capacitors). Yo have to assume 170mAh as maximum capacitance because then the CR2032 reaches 2.8Volts and the ESR goes up to a whopping 30 Ohms – going up from there very steep. Because of the high ESR of the CR2032 you will most probably not be able to draw more than 20-30 mAh safely (as constant current).
Perhaps it is even better to get a boost converter to 3 or 3.3V – to suck out all the juice in the battery. This should should be good for the environment too. Or even better get rechargeable Lithium Cells.
So driving an RGB with an 5V boost op converter is impossible. At white (all three LEDs draw 20mA) it is 60mA current at 5V, considering a efficiency of 80% this will give you more than 120 mAh at 3.3V. Impossible or the CR2032. So my intended design will never work. I wish I had done those calculations before I designed it and not after I saw that the prototype does not work.
As we see the higher the current is the more loss we get by the ESR of 20 Ohms. So the question is how much power we can get from an CR2032. If we want to draw the maximum amount of power over a short time we simply take the power:
P=V*I
And we know that the voltage is
v=3-20*I
And we get
P=(3-20*I)*I
If we create a little graph from it we get
So we see that the maximum is somewhere at 75mA and somwhere at 0,1125 Watts. Perhaps the real theoretical value is a bit off – but most real batteries will be a bit off too, so it is a good enough aproximation.
So that is somewhat consistent to our previous calculations to not exceed 80mA to avoid a too big voltage drop.
But how many energy can we draw from an CR2032? For this we simply calculate the watt hour of the battery:
e=P*t and t=0,24A/I
so we get
e=(0,24/I)*P
or
But this is not very astonishing. The less current you draw the less loss you got at the internal resistor. But I am unsure if there is this resistor, which burns energy to heat. But since the batteries get hot if you draw too much power you will get some loss. But I do not think that the loss is equal to a 20 Ohm resistor. But the main finding is clear – the more current you draw the more loss you have.
From the comments I got the tip to put the lithium coin cells in series to get a higher coltage at the current draw. But this will enlarge the voltage swing at different current levels (from 6V at 0mA to 3V at 150mA). This can be dangerous for your circuit. A better approach would be to put the batteries in parallel to half the internal ESR – so you would still get 1.5 Volts at 150mA.
Of course to counter current spikes you should allways put sufficiently sized capacitors in parallel. Sufficiently sized depends on the level of current spikes and there time. Just check out how a Farad is defined and you can derrive the needed value (which is the product of voltage change and time).
But in most of my designs space is a rare good. So no parallel batteries and no big capacitor banks.
Something that could work is sucking the power with a boost converter to get a steady output voltage independent of the current draw. This would of course enhance the loss but at least we get the voltage we want at an expense of the efficiency.
3/17/2013
Circuit Power Amplifier OTL 50W by 2N3055
If you are seeking power Amplifier at loud good sound , durable and economize. I begs for to advise Circuit Power Amplifier OTL 50Watt by 2N3055 , because of use the equipment that seek good easy and build not difficult with. Many you who tell amp OTL the sound is not good. Me chest edge that be not the loud sound is excellent. Then like to use general ( in the past ) although in contain divide still have use. I like it fining decorates the circuit. Just you feed power supply 50V 2A also the work has already and a loudspeaker should use 8ohm 12 inc. sizes. Besides still model PCB for the convenience of friends. Request have fun Power Amplifier OTL 50Watt , please sir.
3/14/2013
DS1302
I wanted an easy way to interface and use the DS1302 trickle-charge timekeeping chip.
The DS1302 trickle-charge timekeeping chip contains a real-time clock/calendar and 31 bytes of static RAM. It communicates with a microprocessor via a simple serial interface. The real-time clock/calendar provides seconds, minutes, hours, day, date, month, and year information. The end of the month date is automatically adjusted for months with fewer than 31 days, including corrections for leap year. The clock operates in either the 24-hour or 12-hour format with an AM/PM indicator (The library only support the 24-hour mode).
Interfacing the DS1302 with a microprocessor is simplified by using synchronous serial communication. Only three wires are required to communicate with the clock/RAM: CE, I/O (data line), and SCLK (serial clock). Data can be transferred to and from the clock/RAM 1 byte at a time or in a burst of up to 31 bytes. The DS1302 is designed to operate on very low power and retain data and clock information on less than 1µW.
The DS1302 is the successor to the DS1202. In addition to the basic timekeeping functions of the DS1202, the DS1302 has the additional features of dual power pins for primary and backup power supplies, programmable trickle charger for VCC1, and seven additional bytes of scratchpad memory.
The DS1302 trickle-charge timekeeping chip contains a real-time clock/calendar and 31 bytes of static RAM. It communicates with a microprocessor via a simple serial interface. The real-time clock/calendar provides seconds, minutes, hours, day, date, month, and year information. The end of the month date is automatically adjusted for months with fewer than 31 days, including corrections for leap year. The clock operates in either the 24-hour or 12-hour format with an AM/PM indicator (The library only support the 24-hour mode).
Interfacing the DS1302 with a microprocessor is simplified by using synchronous serial communication. Only three wires are required to communicate with the clock/RAM: CE, I/O (data line), and SCLK (serial clock). Data can be transferred to and from the clock/RAM 1 byte at a time or in a burst of up to 31 bytes. The DS1302 is designed to operate on very low power and retain data and clock information on less than 1µW.
The DS1302 is the successor to the DS1202. In addition to the basic timekeeping functions of the DS1202, the DS1302 has the additional features of dual power pins for primary and backup power supplies, programmable trickle charger for VCC1, and seven additional bytes of scratchpad memory.
3/12/2013
Driving stepper motor using ULN2003
The simplest way to drive stepper motor having lower current rating is using ULN2003. The ULN2003 contains seven darlington transistors. The ULN2003 can pass upto 500mA per channel and has an internal voltage drop of about 1V when on. It also contains internal clamp diodes to dissipate voltage spikes when driving inductive loads. The circuit for driving stepper motor using ULN2003 is shown below.
For higher current torque motors, you can use TIP120. The advantage is that the TIP120 can pass more current along with heat sink. The disadvantages are that the more wiring is required and four TIP120 is used to control the motor.
3/11/2013
Fairchild Semiconductor 1N4001
1 AMP GENERAL PURPOSE SILICON DIODES.
2 projects have used Fairchild Semiconductor 1N4001 
- The plastic package carries Underwriters Laboratory Flammability Classification 94V-0
- Construction utilizes void-free molded plastic technique
- Low reverse leakage
- High forward surge current capability
- High temperature soldering guaranteed: 250 C/10 seconds,0.375 ” (9.5mm) lead length, 5 lbs. (2.3kg) tension
3/10/2013
NE555 Basic Monostable
Here the popular NE555 timing IC, is wired as a monostable. The timing period is precise and equivalent to:
1.1 x R1 x C1
With component values shown this works out at approximately 1.1msec.The output duration is independant of the input trigger pulse, and the output from the 555 is buffered and can directly interface to CMOS or TTL IC's, providing that the supply voltages match that of the logic family.
The timing diagram above shows the output pulse duration, the trigger input and the output at the discharge terminal of the IC.
3/07/2013
Microcontroller interface using RS485 & RS422
After a period of research, I found out that RS485 and RS422 is in fact the same.
RS422 is a duplex configuration. RS422 using 4 wire to communicate in both direction. One pair of wire to do transmit and the other pair to receive. Both sides is able to transmit and receive at the same time.
RS485 is a half duplex configuration. RS485 using only 2 wire to communicate in both direction. With only two wire, it means that when one side is transmitting, the other side of the communication line will be receiving. Both side cannot be transmitting at the same time. For RS485 transceiver, use MAX485 or MAX3485. They have the same pin out except that MAX485 uses 5V supply, MAX3485 uses 3.3V supply.
RS422 can be connected to work with RS485 to either receive or transmit date, but not both. RS422 can be wired directly using a pair of wire, +ve to +ve, -ve to -ve terminal. For RS422 transceiver, use MAX488 or MAX3488. They have the same pin out except that MAX488 uses 5V supply, MAX3488 uses 3.3V supply.
3/06/2013
AD620 Low Cost, Low Power Instrumentation Amplifier
The AD620 is a low cost, high accuracy instrumentation amplifier that 
requires only one external resistor to set gains of 1 to 1000. 
Furthermore, the AD620 features 8-lead SOIC and DIP packaging that is 
smaller than discrete designs, and offers lower power (only 1.3 mA max 
supply current), making it a good fit for battery powered, portable (or 
remote) applications.The AD620, with its high accuracy of 40 ppm maximum
 nonlinearity, low offset voltage of 50 mV max and offset drift of 0.6 
mV/°C max, is ideal for use in precision data acquisition systems, such 
as weigh scales and transducer interfaces. Furthermore, the low noise, 
low input bias current, and low power of the AD620 make it well suited 
for medical applications such as ECG and noninvasive blood pressure 
monitors.The low input bias current of 1.0 nA max is made possible with 
the use of Superbeta processing in the input stage. The AD620 works well
 as a preamplifier due to its low input voltage noise of 9 nV/ÖHz at 1 
kHz, 0.28 mV p-p in the 0.1 Hz to 10 Hz band, 0.1 pA/ÖHz input current 
noise. Also, the AD620 is well suited for multiplexed applications with 
its settling time of 15 ms to 0.01% and its cost is low enough to enable
 designs with one inamp per channel. 
The log circuit consists of an instrumentation amp and an Op amp together with a diode-connectedtransistor that produces a voltage proportional to the logarithm of the current A circuit consisting of avoltage reference, an instrumentation amp,and an op amp,togetherwith a diode-connected transistor,acts as a reference circuit. A thermometer IC,a fixed-gain instrumentation amp,and a divider circuitprovide the necessary temperature compensation and scaling for a transfer function
Vout51.985 log10 (Vin/1V)
Vref must be set to 1.000 V and, with Vin 5Vref, the gain adjust has to be set so that VO 50 V. Calirelbration low input voltage is done by changing buffer A4's offset voltage.
3/05/2013
FR107 1.0AMP. Fast Recovery Rectifiers
This is one package pinout of FR107 .
  
  
FR107 1.0AMP. Fast Recovery Rectifiers.
- ● Fast switching for high efficiency
- ● Low cost
- ● Diffused junction
- ● Low reverse leakage current
- ● Low forward voltage drop
- ● High current capability
- ● The plastic material carries UL recognition 94V-0
- ●Case: JEDEC DO-41 molded plastic
- ●Polarity: Color band denotes cathode
- ●Weight: 0.012 ounces , 0.34 grams
- ●Mounting position: Any
3/04/2013
Aquaponics pH to 1-Wire Converter – Part 2 BAT54S
This is the first draft of the pH to 1-Wire converter schematic, and some of the component values are still missing. The original circuit runs on 12 VDC, but since the A/D converter IC must be supplied with 5 VDC only I want to scale down the circuit, so that 5 V is the maximum voltage present. I assume I would have to tweak some resistor values in order to make the circuit run at this lower supply voltage, but I haven’t looked into the details yet. I’ll post an updated schematic and the calculations later.
BAT54S
The original idea was to use a 1-Wire A/D converter with built-in 1-Wire digital interface, but the one I found was not recommended for new designs. This is what Maxim writes about the DS2450 A/D converter:
This product is Not Recommended for New Designs. Some versions may be No Longer Available or being discontinued and subject to Last Time Buy, after which new orders can not be placed.
Also known as ‘NRND’. Most of the other A/D converters I found at Maxim had another interface, but the main IC on the soil moisture sensor board from Hobby Boards also converts analog signals to digital and that’s a DS2760. The updated version is called DS2762, which is the one that I have used in the new circuit.
The DS2760 on the soil moisture sensor board measures current, but the IC also has a voltage input pin. The IC is actually a ‘High-Precision Li+ Battery Monitor With Alerts’ as Maxim calls it. The idea is to only use the voltage input pin and 1-Wire interface to get a popular, and cheap, A/D converter, with high input resistance.
Since the DS2762 operates on 5 VDC, the ground reference for the amplifier section should be changed to 2.5 V instead of 7 V in order to use the entire input voltage span of the A/D converter. The 7 V in the original circuit was meant to be measured with a voltage meter and you would have the pH value directly as a reading (pH 7 = 7.00 V, pH 8 = 8.00 V etc.). There’s no meter or display on this new circuit, only data delivered to a computer via the 1-Wire interface, so voltages in the circuit can be converted to something meaningful using software on the computer. Historical data can be displayed with e.g. RRDtool.
When the supply voltage is changed, the gain of the voltage amplifier has to change too, along with a change in offset voltage, i.e. ground reference. IC300 is a dual op-amp IC, where R351, R352 and R355 determines the gain. R300 sets the ground reference voltage level. Apparently it is necessary to put in trimmer resistors, since practical op-amps are not perfect like theoretical ones. Also, the pH probe is worn down as time goes by, and the circuit will have to be calibrated regularly.
Several capacitors have been added to short circuit any fast changing signals as these are irrelevant to aquaponics pH measurements and any alternating currents are considered noise in this respect. It means that the pH values from the 1-Wire interface will need seconds to stabilize. D101 is included to protect the 1-Wire interface.
Since the schematic does not represent the PCB layout, a note has been written about the seemingly long wires going from the BNC connector to the op-amp. On the actual PCB the traces must be as short as possible, because the internal resistance of a pH probe is very high and any electromagnetic radiation will induce relatively high unwanted voltages in the circuit. It shouldn’t be a problem though to place IC300 close to J300.
DS2762 has a general purpose I/O pin (PIO) which can be used for debugging. D100 could be connected to this pin to be able to signal something, but it would probably need an extra transistor. As I want things to be as simple as possible I haven’t included this, but at least there’s a resistor footprint to work with now.
I want to experiment with the values of R351, R353, R354 and R355 in Qucs, as I don’t fully understand the impact of changing the supply voltage, hence the missing resistor values. But I don’t mind – Qucs turns out to be an awesome piece of software for the electronics hacker ;-)
    
BAT54S
The original idea was to use a 1-Wire A/D converter with built-in 1-Wire digital interface, but the one I found was not recommended for new designs. This is what Maxim writes about the DS2450 A/D converter:
This product is Not Recommended for New Designs. Some versions may be No Longer Available or being discontinued and subject to Last Time Buy, after which new orders can not be placed.
Also known as ‘NRND’. Most of the other A/D converters I found at Maxim had another interface, but the main IC on the soil moisture sensor board from Hobby Boards also converts analog signals to digital and that’s a DS2760. The updated version is called DS2762, which is the one that I have used in the new circuit.
The DS2760 on the soil moisture sensor board measures current, but the IC also has a voltage input pin. The IC is actually a ‘High-Precision Li+ Battery Monitor With Alerts’ as Maxim calls it. The idea is to only use the voltage input pin and 1-Wire interface to get a popular, and cheap, A/D converter, with high input resistance.
Since the DS2762 operates on 5 VDC, the ground reference for the amplifier section should be changed to 2.5 V instead of 7 V in order to use the entire input voltage span of the A/D converter. The 7 V in the original circuit was meant to be measured with a voltage meter and you would have the pH value directly as a reading (pH 7 = 7.00 V, pH 8 = 8.00 V etc.). There’s no meter or display on this new circuit, only data delivered to a computer via the 1-Wire interface, so voltages in the circuit can be converted to something meaningful using software on the computer. Historical data can be displayed with e.g. RRDtool.
When the supply voltage is changed, the gain of the voltage amplifier has to change too, along with a change in offset voltage, i.e. ground reference. IC300 is a dual op-amp IC, where R351, R352 and R355 determines the gain. R300 sets the ground reference voltage level. Apparently it is necessary to put in trimmer resistors, since practical op-amps are not perfect like theoretical ones. Also, the pH probe is worn down as time goes by, and the circuit will have to be calibrated regularly.
Several capacitors have been added to short circuit any fast changing signals as these are irrelevant to aquaponics pH measurements and any alternating currents are considered noise in this respect. It means that the pH values from the 1-Wire interface will need seconds to stabilize. D101 is included to protect the 1-Wire interface.
Since the schematic does not represent the PCB layout, a note has been written about the seemingly long wires going from the BNC connector to the op-amp. On the actual PCB the traces must be as short as possible, because the internal resistance of a pH probe is very high and any electromagnetic radiation will induce relatively high unwanted voltages in the circuit. It shouldn’t be a problem though to place IC300 close to J300.
DS2762 has a general purpose I/O pin (PIO) which can be used for debugging. D100 could be connected to this pin to be able to signal something, but it would probably need an extra transistor. As I want things to be as simple as possible I haven’t included this, but at least there’s a resistor footprint to work with now.
I want to experiment with the values of R351, R353, R354 and R355 in Qucs, as I don’t fully understand the impact of changing the supply voltage, hence the missing resistor values. But I don’t mind – Qucs turns out to be an awesome piece of software for the electronics hacker ;-)
Labels:
BAT54S,
battery monitor,
bnc connector,
Circuit diagram,
ds2450,
DS2760,
ds2762,
dual op-amp,
geda,
Hobby-Boards,
internal resistance,
Maxim,
op-amp offset voltage,
pcb layout,
ph probe,
qucs,
soil moisture sensor
3/03/2013
IRFP250N Power MOSFET
Fifth Generation HEXFETs from International 
Rectifier utilize advanced processing techniques to achieve extremely 
low on-resistance per silicon area. This benefit, combined with the fast
 switching speed and ruggedized device design that HEXFET Power MOSFETs 
are well known for, provides the designer with an extremely efficient 
and reliable device for use in a wide variety of applications.
The
 IRFP250N TO-247 package is preferred for commercial-industrial 
applications where higher power levels preclude the use of TO-220 
devices. The TO-247 is similar but superior to the earlier TO-218 
package because of its isolated mounting hole.
IRFP250N Features
• Advanced Process Technology
• Dynamic dv/dt Rating
•175°C Operating Temperature
•Fast Switching
• Fully Avalanche Rated
•Ease of Paralleling
•Simple Drive Requirements
Subscribe to:
Comments (Atom)

 



























